工业控制传感器
环境检测传感器
无线传感/数据采集
仪表/模块/控制器
热门推荐

概述:
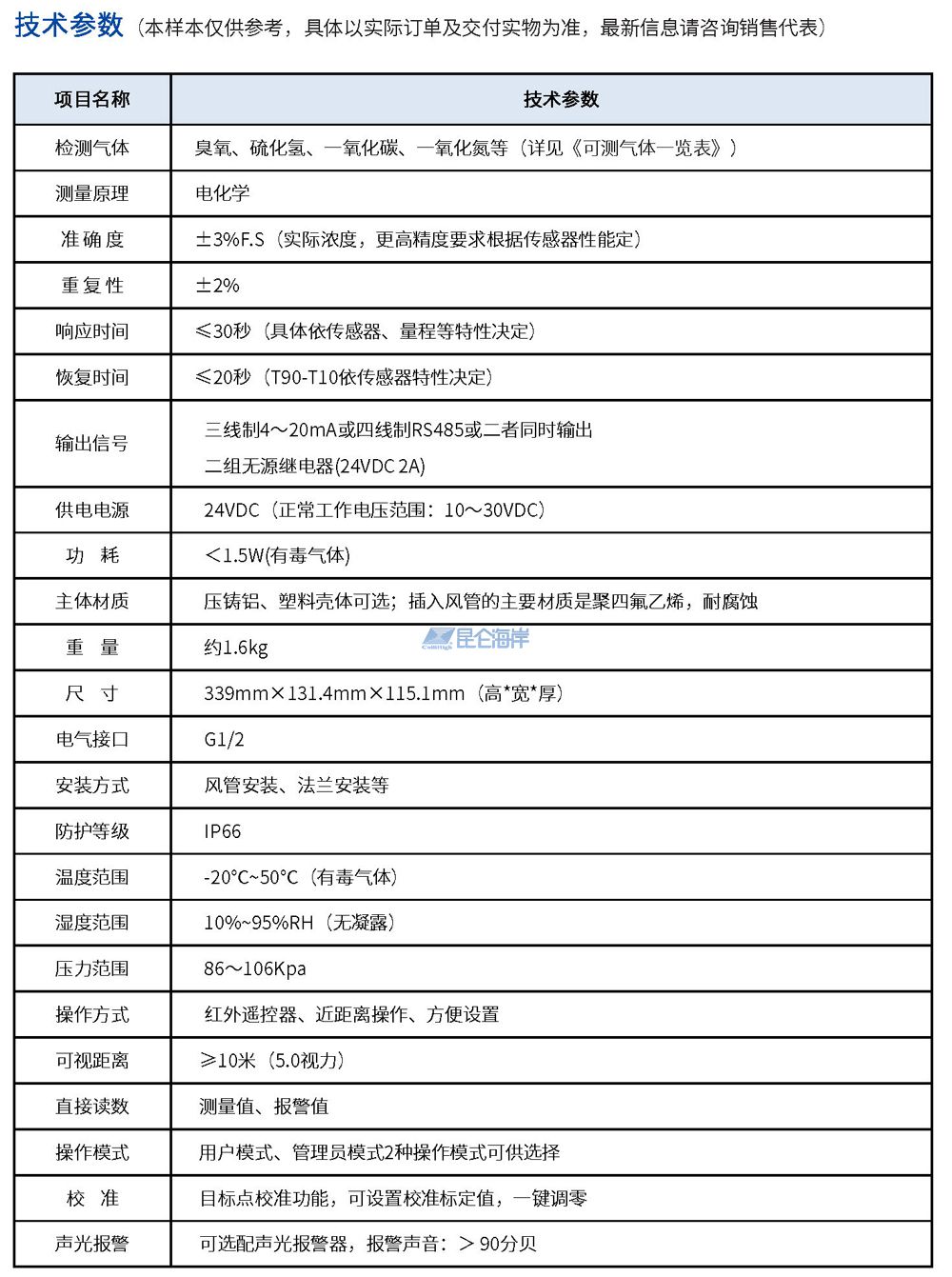
JQB-G-FG型风管气体探测器是8868登陆入口全新打造的一款气体探测器,采用原装进口传感器及全新32位低功耗处理器; 仪表盘显示界面,数值与进度条同时显示,美观大方;电路采用4层布线,对弱信号及抗干扰更强;独立的高精度进口16位AD芯片及特有信号处理算法,测量数据精度更高更稳定;4~20mA、RS485、200~1000HZ等多种输出信号可选择, 方便接入各种报警控制器、PLC、DCS等控制系统。
应用领域:
• 石油、石化、化工、消防、环保煤炭、冶金、电力;
• 市政、医药、航空、军事、机械设备、楼宇自控;
• 农业、牧业、3D打印、玻璃加工、橡胶、视屏;
• 防腐、消毒、化肥、树脂、粘合剂和农药;
• 温室培植、仓储物流、酿造发酵、地下隧道;
• 排放检测、钢铁冶炼、脱硫脱硝、尾气处理;
• 实验室、档案馆、车间、武器弹药库;
• 药厂、电厂、垃圾处理厂、水泥厂、粉尘厂房、锅炉房等。
产品特点:
• 采用独立16位AD芯片,4层电路板设计,对弱信号及抗干扰能力更强;
• 采用嵌入式32位超低功耗处理器,配以优化的信号处理算法,响应速度快,稳定;
• LCD仪表盘设计,显示直观;
• 智能传感器,模块化设计,方便维护;
• 多点校准+温度补偿,数据更准确;
• 一键恢复出厂设置,防止误操作;
• 4~20mA、 RS485等可选,自带继电器输出等功能;
• 两组常开无源继电器输出;
• 红外遥控器操作,危险场合避免开盖操作;
• 三色背光:白色(正常)、橙色(故障)、红色(报警)指示现场状态;
• 采用高性能传感器,测量精度高,重复性好,使用寿命长;
• 零点自动校正:针对某些环境应用,仪表可实现零点自动校正功能;





