工业控制传感器
环境检测传感器
无线传感/数据采集
仪表/模块/控制器
热门推荐
400-815-8881 
概述
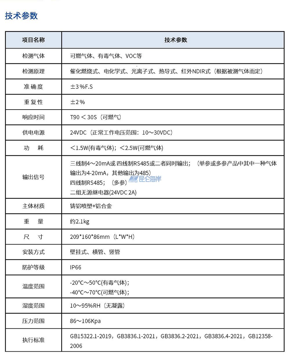
JQB-409型多合一气体探测器适用于环境中的复合气体浓度检测,选用进口气体传感器和微控制器技术,响应速度快,测量精度高,稳定性和重复性好。
探测器采用一体化设计,结构精密,性能稳定,支持30多种气体传感器选择,可同时检查1-4种气体。
应用领域
• 石油、石化、化工、消防、环保煤炭、冶金;
• 电力、市政管网、医药、航空、军事、机械设备;
• 农业、牧业、3D 打印、玻璃加工、橡胶、视屏;
• 防腐、消毒、化肥、树脂、粘合剂和农药;
• 垃圾处理厂、温室培植、仓储物流、酿造发酵;
• 车间、实验室、地下隧道、排放检测;
• 钢铁冶炼、脱硫脱硝、尾气处理、储能领域;
• 商场、智慧公厕、水泥厂、锅炉房、设备配套;
• 学校实验室、科研中心、锂电池企业、氢能企业。
产品特点
• 最多可同时监测4种气体;
• 可灵活组合,单参数,双参数,多参数可选;
• OLED仪表盘设计,显示直观;
• 智能传感器,模块化设计,方便维护;
• 传感器免标定,智能插拔;
• 多点校准+温度补偿,数据更准确;
• 一键恢复出厂设置,防止误操作;
• 三重防水设计;
• 标准Modbus RS485输出信号输出;(多参)
• 4-20mA或RS485输出同时输出;(单参)
• 两组无源继电器输出;
• 红外遥控器操作,危险场合避免开盖操作;
• 浓度显示一目了然。













