工业控制传感器
环境检测传感器
无线传感/数据采集
仪表/模块/控制器
热门推荐
产品型号:JQB-G-LED型
生产厂商:8868登陆入口
关注指数:1516
400-815-8881 
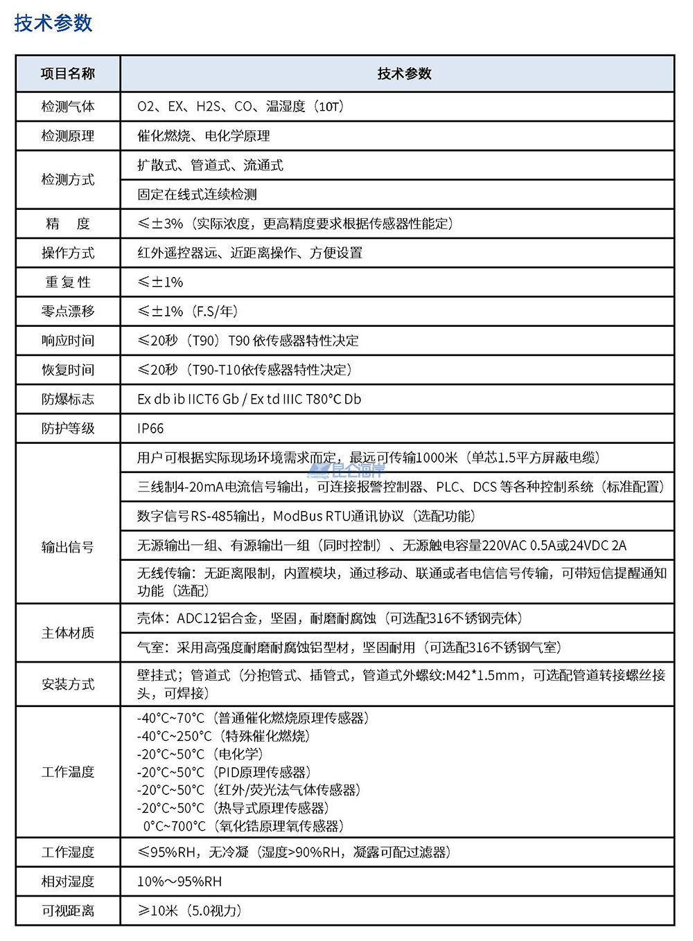
概述
JQB-G-LED型气体探测器采用LED显示、常规橘红色外壳突显专业气质。检测气体类型可以随时更换(CO\H2S\EX\O2\T&H),模块化设计,主板模块可更换,传感器全部采用原装进口。传感器模块可更换,维护方便。双路4-20mA及RS485输出设计,方便温湿度双模拟输出。 探测器带继电器无源输出和有源输出两路,方便接报警器、风机等外部设备。提供mg/m3、PPM、%VOL、%LEL四种单位显示,使用红外遥控器遥控控制,具有电源、故障、报警提示。具有优良的三重防水设计,可适用于管廊等恶劣环境中。传感器模块可自行更换,厂家出厂已经再带标定数据,探测器直接识别传感器型号和标定参数,方便后期维护和替换。
应用领域
• 石油、石化、化工、消防、环保煤炭、冶金、电力;
• 市政、医药、航空、军事、机械设备、楼宇自控;
• 农业、牧业、3D打印、玻璃加工、橡胶、视屏;
• 防腐、消毒、化肥、树脂、粘合剂和农药;
• 温室培植、仓储物流、酿造发酵、地下隧道;
• 排放检测、钢铁冶炼、脱硫脱硝、尾气处理;
• 实验室、商场、垃圾处理厂、水泥厂、锅炉房等。
产品特点
• 具备电源、故障、报警三种指示灯;
• 四位高亮数码管LED显示,独立16位AD芯片,4层电路板设计,对弱信号及抗干扰能力更强;
• 采用嵌入式32位超低功耗处理器,配以优化的信号处理算法,响应速度快,稳定;
• 智能传感器,模块化设计,更换方便,无需现场标定;
• 原装进口高性能传感器,测量精度高,重复性好,使用寿命长;
• 智能的温湿度和零点补偿算法,全软件自动校准功能,确保测量结果的准确性;
• 开机自动检测各个传感器以及元器件的工作状态;
• mg/m3、ppm、VOL、LEL多种单位可选择;
• 防高浓度气体冲击的自动保护功能,一键恢复出厂设置,防止误操作;
• 三线制4~20mA、RS485、200~1000HZ信号输出可选,继电器输出,数据恢复,数据存储等功能;
• 三重防水设计,避免仪器接口腐蚀;
• 零点自动校正:针对某些环境应用,仪表可实现零点自动校正功能;
• 具备Ex db ib IIC T6 Gb / Ex td IIIC T80℃ Db,国家防爆电气检验中心认证;
红外遥控操作模式,任何情况下无需开盖。











