工业控制传感器
环境检测传感器
无线传感/数据采集
仪表/模块/控制器
热门推荐
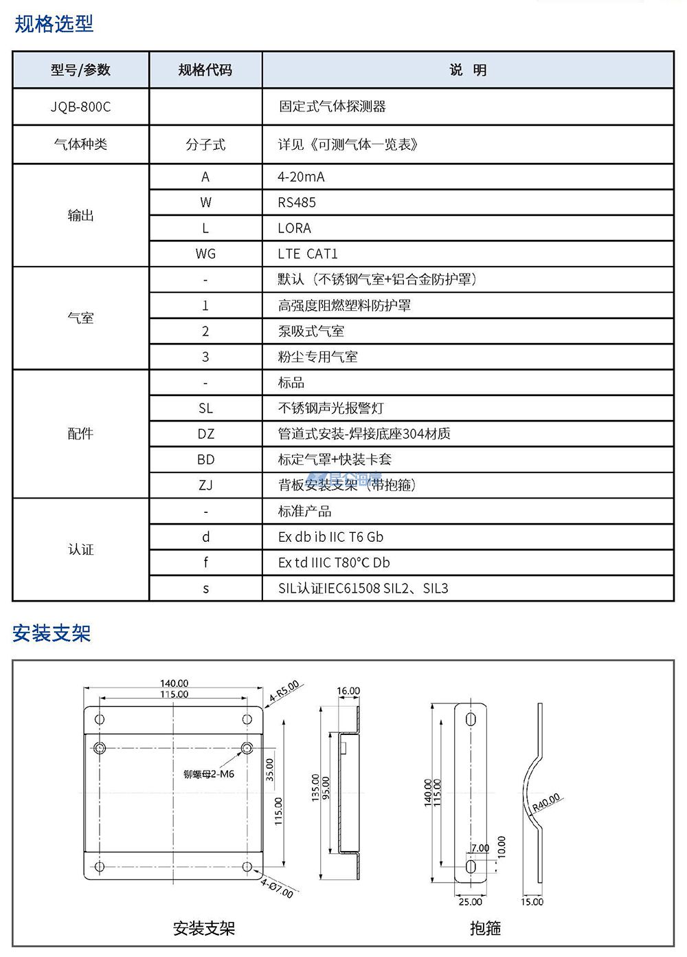
产品型号:JQB-800C
生产厂商:8868登陆入口
关注指数:2177
资源下载:
JQB-800C型固定式气体探测器使用说明书 V3.3
JQB-800C型固定式气体探测器(RS485 MODBUS-RTU通讯协议)
400-815-8881 
概述
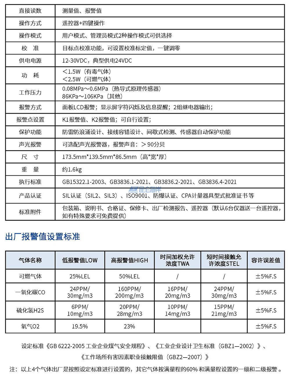
JQB-800C型气体探测器是8868登陆入口全新打造的一款气体检测仪,采用原装进口传感器及全新32位低功耗处理器; 仪表盘显示界面,数值与进度条同时显示,美观大方;电路采用4层布线,对弱信号及抗干扰更强;独立的高精度进口16位AD芯片及特有信号处理算法,测量数据精度更高更稳定;4~20mA、RS485、200~1000HZ等多种输出信号可选择, 方便接入各种报警控制器、PLC、DCS等控制系统;防爆结构设计可应用在各种危险的工业场所。
应用领域
• 石油、石化、化工、消防、环保煤炭、冶金、电力;
• 市政、医药、航空、军事、机械设备、楼宇自控;
• 农业、牧业、3D打印、玻璃加工、橡胶、视屏;
• 防腐、消毒、化肥、树脂、粘合剂和农药;
• 温室培植、仓储物流、酿造发酵、地下隧道;
• 排放检测、钢铁冶炼、脱硫脱硝、尾气处理;
• 实验室、档案馆、商场、厨房、车间、武器弹药库;
• 药厂、电厂、垃圾处理厂、水泥厂、粉尘厂房、锅炉房等。
产品特点
• 采用独立16位AD芯片,4层电路板设计,对弱信号及抗干扰能力更强;
• 采用嵌入式32位超低功耗处理器,配以优化的信号处理算法,响应速度快,稳定;
• 采用高性能传感器,测量精度高,重复性好,使用寿命长;
• 智能的温湿度和零点补偿算法,全软件自动校准功能,确保测量结果的准确性;
• 开机自动检测各个传感器以及元器件的工作状态;
• 白、橙、红三色背光设计,正常、报警状态指示,一目了然;
• mg/m3、ppm、VOL、LEL多种单位可选择;
• 防高浓度气体冲击的自动保护功能,具有恢复出厂设置,防止误操作;
• 4~20mA、 RS485、无线等可选,自带继电器输出,数据恢复,数据存储等功能;
• 零点自动校正:针对某些环境应用,仪表可实现零点自动校正功能;
• 具备粉尘、隔爆本安一体的国家防爆电气检验中心认证;
• 任何情况下无需开盖的红外遥控操作模式。















